黔西南州英才职业技术学校:平面设计专业课程
作者:王老师来源:卫校之家时间:2025-06-29 14:06次
摘要:黔西南州英才职业技术学校:平面设计专业课程 一、前景介绍 平面设计与商业活动紧密结合,在国内的就业范围非常广泛,与各行业密切相关,同时也是其它各设计门类(如:网页设
黔西南州英才职业技术学校:平面设计专业课程
一、前景介绍
平面设计与商业活动紧密结合,在国内的就业范围非常广泛,与各行业密切相关,同时也是其它各设计门类(如:网页设计、展览展示设计、三维设计、影视动画等)的基石。平面设计师的薪金待遇处位于国内高收入职位的前十名之列。目前,一名优秀的平面设计师的平均月薪在3000—4000
元左右,若有能力胜任更高的职位,如设计部门主管、创意部门总监等,其平均月薪一般不会低于6000
元人民币。如果你厌倦了为别人打工的生活,那么,一旦具备了作为一位优秀平面设计师应有的素质和技能,只需配备基本的电脑设备就可以成立自己的设计工作室,这对于向往自由生活空间的人来说,不但是一条个人创业的捷径,而且是一种令人向往的生活方式。
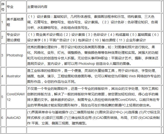
二、课程设置

三、案例教学: 广告单页设计、广告折页设计、广告异形设计、广告卡类设计、企业标志、 24 页宣传手册、封套、光盘盘贴、广告招贴、手提袋、包装盒、书籍装帧等。
四、培训目标:使学员掌握印刷制版、包装、书籍装帧设计、海报、灯箱、平面广告创意设计等技术,能独立完成实用平面作品的设计制作;
五、就业方向:学员的就业方向分别为报纸、杂志印刷制版中心,平面广告公司、大型喷绘公司等。
关键词:黔西南,州,英才,职业,技术学校,平面设计,
- 相关文章
- 贵州亚泰职业学院中专部2025招生简介06-29
- 贵州省电子工业学校贵安职业学院2025招生简介06-29
- 贵阳市长城职校2025招生简介06-29
- 兰州职业技术师范学院雁儿湾校区学费06-29
- 兰州城市师范学院培黎校区历年录取分数线06-29
- 贵州市科技学校2025招生简介06-29
- 兰州城市师范学院东校区2025年招生录取分数线06-29
- 贵州省财政学校:会计专业06-29
- 贵州省财政学校校园环境真美06-29
- 兰州女子中等幼儿师范专业学校2025年招生办联系06-29
- 杭州中策职业学校2025年联系电话是多少06-29
- 杭州中策职业学校网站是什么06-28
推荐院校












