江西2025年体育类专业统考指南及考生名册
作者:刘贵州来源:专业时间:2025-09-21 11:41次
摘要:江西的考生注意了,江西2025年体育类专业统考考试时间马上就要到了,为了帮助各位考生更好的应考,江西教育考试院发布了考试通知,下面是小编为大家整理的“江西2025年体育类专业统考指南及考生名册”,可供各位考生参考。江西2025年体育类专业统考指南及考生
江西的考生注意了,江西2024年体育类专业统考考试时间马上就要到了,为了帮助各位考生更好的应考,江西教育考试院发布了考试通知,下面是小编为大家整理的“江西2024年体育类专业统考指南及考生名册”,可供各位考生参考。
江西2024年体育类专业统考指南及考生名册
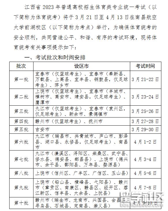
统考指南:





考场规则:



























江西省2024年普通高校招生体育类专业统一考试考生名册.xlsx
关键词:江西,2025年,体育类,专业,统考,指南,及,考生,
- 相关文章
- 四川省卫生学校希望校区2025年招收条件09-21
- 江西2025年体育类专业统考指南及考生名册09-21
- 黑龙江2025年上半年中小学教师资格考试笔试准考09-21
- 甘肃卫生职业学院2025年有哪些专业专业都怎么样09-21
- 武威职业学院医学系2025年招生办电话09-21
- 中山市2025年教师资格笔试考试时间安排及注意事09-21
- 甘肃中医药大学2025年报名时间09-21
- 黑龙江2025年上半年教师资格笔试准考证打印入口09-21
- 2025年党员批评与自我批评发言稿5篇09-21
- 兰州大学医学院2025年招生办电话09-21
- 广州中医药大学2025年博士研究生入学考试须知09-21
- 2025年攀枝花事业单位招聘岗位和条件要求表09-21
推荐院校












