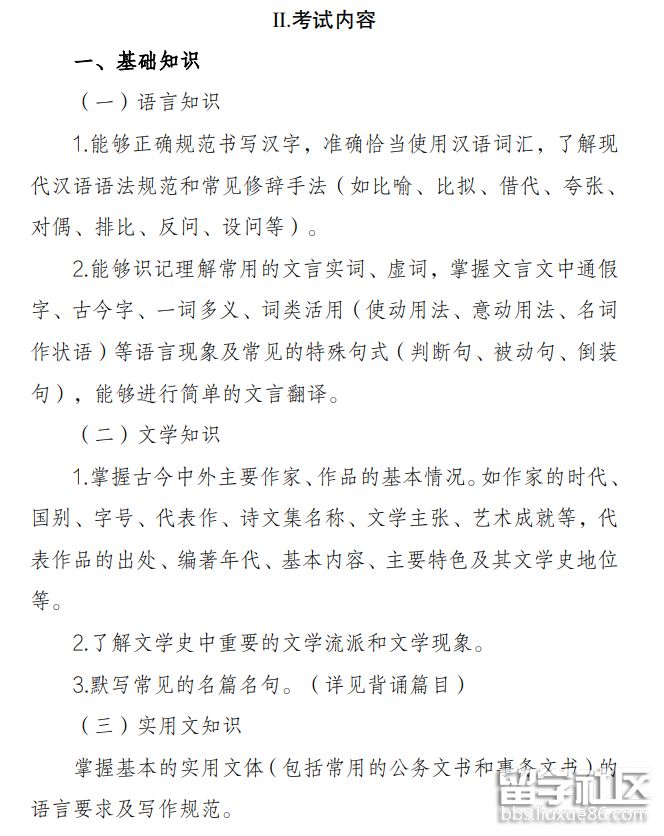
安徽的考生注意了,安徽教育考试院发布了2024年高校专升本公共课考试说明的通知,有需要的考生请继续往下阅读,下面是小编为大家整理的“2024年安徽高校专升本公共课考试说明”,可供各位考生参考,更多考试相关信息请继续关注本网。
2024年安徽高校专升本公共课考试说明



【wWW.zb258.Com 】











发布时间:2025-09-19 阅读:
摘要:安徽的考生注意了,安徽教育考试院发布了2025年高校专升本公共课考试说明的通知,有需要的考生请继续往下阅读,下面是小编为大家整理的“2025年安徽高校专升本公共课考试说明”,可供各位考生参考,更多考试相关信息请继续关注本网。2025年安徽高校专升本公共
安徽的考生注意了,安徽教育考试院发布了2024年高校专升本公共课考试说明的通知,有需要的考生请继续往下阅读,下面是小编为大家整理的“2024年安徽高校专升本公共课考试说明”,可供各位考生参考,更多考试相关信息请继续关注本网。



【wWW.zb258.Com 】











关键词:2025年,安徽,高校,专升本,公共课,考试,说明,
为了让更多在毕业后想要读职业学校的同学能顺利的选择一所适合自己的学校,老师为同学们分享了 四川省江油市职
为了让更多在毕业后想要读职业学校的同学能顺利的选择一所适合自己的学校,老师为同学们分享了 凉山卫生学校
为了让更多在毕业后想要读职业学校的同学能顺利的选择一所适合自己的学校,老师为同学们分享了 乐山市第一职业
为了让更多在毕业后想要读职业学校的同学能顺利的选择一所适合自己的学校,老师为同学们分享了 泸州市江阳职业
为了让更多在毕业后想要读职业学校的同学能顺利的选择一所适合自己的学校,老师为同学们分享了 四川省质量技术
为了让更多在毕业后想要读职业学校的同学能顺利的选择一所适合自己的学校,老师为同学们分享了 川南幼儿师范高
为了让更多在毕业后想要读职业学校的同学能顺利的选择一所适合自己的学校,老师为同学们分享了 攀枝花市建筑工
为了让更多在毕业后想要读职业学校的同学能顺利的选择一所适合自己的学校,老师为同学们分享了 梓潼县七一高级
为了让更多在毕业后想要读职业学校的同学能顺利的选择一所适合自己的学校,老师为同学们分享了 自贡市旅游职业
为了让更多在毕业后想要读职业学校的同学能顺利的选择一所适合自己的学校,老师为同学们分享了 四川中医药高等
2023年中考已经在进行中了,2023年秋季招生马上开始了,重庆卫生专业学校在招生行业中,想要报读我校的学生是可以
卫校是很多学生与家长愿意报读的学校,重庆卫校是比较不错的选择,其一就是现在医护人才需求量大,就业发展市
重庆护士学校是位于重庆直辖市的,交通便捷,方便学生到校进行考察的,学校在重庆地区的知名度是非常高的,建
重庆卫生学校是当地家喻户晓的卫生专业学校,很多想要在重庆读卫校专业的同学都想要报读这所学校,学校的老师为
学生在选择学校的时候,一定要慎重,选择的好,未来的就业发展才好,在就业形势严峻的当今,护理行业的就业市
不同的学校,招生对象都是不一样的,学生在选择学校的时候,一定要看清楚相关的招生报名条件的,有助于学生轻
都说有一技之长,未来的就业发展前景是非常好的,现在护理行业是非常走俏的,在国际上的地位高,就业发展市场
为了让更多在毕业后想要读职业学校的同学能顺利的选择一所适合自己的学校,老师为同学们分享了 绵阳职业技术学
为了让更多在毕业后想要读职业学校的同学能顺利的选择一所适合自己的学校,老师为同学们分享了 四川机电职业技
为了让更多在毕业后想要读职业学校的同学能顺利的选择一所适合自己的学校,老师为同学们分享了 甘孜藏族自治州