2025年湖北高中学业水平合格性考试时间及安排
作者:王陕西来源:成都时间:2025-09-17 22:05次
摘要:各位考生注意了!2025年湖北省普通高中学业水平合格性考试全省统考科目考试将于2025年7月1日进行。请各位考生充分备考。考试相关的工作安排通知已整理在下文了,各位考生关注一下!下面是出国留学网整理的“2025年湖北高中学业水平合格性考试时间及安排”,供
各位考生注意了!2024年湖北省普通高中学业水平合格性考试全省统考科目考试将于2024年7月1日进行。请各位考生充分备考。考试相关的工作安排通知已整理在下文了,各位考生关注一下!下面是出国留学网整理的“2024年湖北高中学业水平合格性考试时间及安排”,供考生参考阅读。
2024年湖北高中学业水平合格性考试时间及安排
一、考试时间安排

(备注:外语科目语种为英语、俄语、日语、德语、法语、西班牙语)
二、报名对象
凡遵守中华人民共和国宪法和法律、身体健康、具有湖北省普通高中学籍的普通高中在校生均须按照须知要求报名参加相应科目的考试。具有我省户籍和初中学历、拟申请普通高中同等学力的社会人员也可报名参加考试。
三、报考科目
(一)2020级普通高中在校生
尚有科目考试成绩不合格或因故未参加2022年规定科目考试的2020级学生,应报名参加所有未合格和未考科目的考试。
(二)2021级普通高中在校生
2022年已完成3科(即思想政治、历史、地理、物理、化学、生物学6门科目中已报考的3科)考试且成绩全部合格的学生,本次报考科目为语文、数学、外语和2022年未报考的3科;2022年已完成3科考试但有不合格科目的学生,除报考上述科目外,还应报考未合格科目的补考。2022年只参加了0到2门科目考试的学生,本次报考科目按照本文件“其他考生”的报考规定执行。
(三)2022级普通高中在校生
2022级学生本次报考科目为3门,由学生根据学校教学安排和自身学习情况,从思想政治、历史、地理、物理、化学、生物学6科中选择3科报名参加考试。
(四)社会考生
尚有不合格科目、已毕业离校的原2019级普通高中学生,其在网上报名系统中的考生类别由系统自动从“在校生”转为“社会考生”,该类考生今后可以社会考生身份报考所有未合格科目。2020年、2021年、2022年、2024年注册报名的社会考生,本次报考分别参照2019级、2020级、2021级、2022级普通高中生报考规定执行。
(五)少年班学生
被普通高等院校(须具有经教育部批准的少年班招生资格)录取到少年班的高中在校生,可凭高等院校录取通知书等申请全省统考科目免试。已注册报名的 2020级、2021级少年班学生可直接办理全省统考科目免试手续。2022级少年班学生须完成注册报名后方可办理免试手续。办理免试手续时,学生须先填写《湖北省普通高中学业水平合格性考试少年班学生免试申请表》,再向学籍所在高中学校提交免试申请和高等院校录取通知书复印件,由高中学校统一提交县(市、区)、市(州)、省三级教育考试机构审核办理。
(六)其他考生
因出国留学、外省转入、休学复学以及2022年报名后因故放弃考试等原因,导致本次考试不能按照上述规定报考的考生,本次考试报考科目和要求由学籍所在高中学校或户籍所在地教育考试机构负责指导报考。
四、报名方式
(一)高中在校生
采取集体网报方式,由高中学校组织学生集体报名,具备上网条件的学生,也可自行上网进行网上报名。具体报名办法请听从学籍所在学校安排。
(二)社会考生
采取个人网报方式。2024年前已注册报名的考生,可凭原注册账号和密码进行网上报名,2024年拟注册报名的新生,须先到户籍所在地教育考试机构设置的社会考生报名点接受资格审核、领取账号后,方可进行网上报名。
五、报名系统和网址
报名系统为“湖北省普通高中学业水平考试考务考籍管理与公共信息服务平台”(以下简称“学考信息平台”),登录入口部署在湖北省教育考试院官网(网址www.hbea.edu.cn)。2024年前已注册报名的考生,本次报名登录的账号和密码不变。遗忘账号和密码者,可向学籍所在高中学校或户籍所在地县市区教育考试机构信息系统管理员申请密码重置。2024年拟注册报名的考生,登录账号和密码由报名点通知。
六、考籍变动工作安排
考生考籍信息须与学籍信息、户籍信息保持一致。凡因休学、复学、退学、转学外省、姓名和身份证号发生变化、学籍转移、户籍迁移等原因需要变更考籍个人基本信息和考籍状态信息、办理考籍电子档案转移的考生,请及时联系学籍所在高中学校或户籍所在地市县教育考试机构,按照《湖北省普通高中学业水平合格性考试考籍管理办法》要求,于3月17日前通过学考信息平台 完成相应考籍信息变更和考籍档案转移。其中,考籍个人基本信息变更和考籍电子档案转移工作,应由学生通过学考信息平台提交个人申请,经学校和县(市、区)、市(州)、省三级教育考试机构网上审核办理,变更前考生应先在全国中小学生学籍信息管理系统或公安机关完成个人信息变更、学籍转移或户籍迁移;学生考籍状态信息变更和班级信息调整工作,由学生学籍所在高中学校通过学考信息平台统一办理。
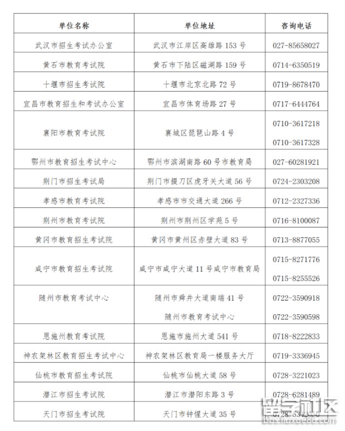
七、报名期间各地咨询服务电话

关键词:2025年,湖北,高中,学业,水平,合格,性,考试时间,
- 相关文章
- 2025年三八妇女节活动总结(11篇)09-17
- 2025年青海柴达木职业技术学院公开招聘教师笔试09-17
- 2025年山西初中学考理化实验考试化学复习题09-17
- 2025年山西初中学考理化实验考试化学复习题09-17
- 2025年新高考仿真模拟卷数学试题及答案09-17
- 2025年新高考仿真模拟卷数学试题及答案09-17
- 2025年湖北普通高中学业水平合格性考试报名流程09-17
- 2025年上海市春季高考预录取及候补确认流程表09-17
- 2025年重庆市分类考试成绩查询及志愿填报时间09-17
- 云南曲靖航空学校2025年五年制大专报名咨询电话09-17
- 曲靖航空航天学校2025年三年制普通中专招生计划09-17
- 曲靖航空学校2025年普通中专招生信息09-17












