宁夏2025年5月书画等级考试报考时间及安排
作者:陈老师来源:无时间:2025-09-10 13:55次
摘要:各位考生注意了!2025年5月书画等级考试将于5月20日至21日举行,请各位考生熟知。考试相关的工作安排通知已整理在下文了,各位考生来看看吧!下面是出国留学网整理的“宁夏2025年5月书画等级考试报考时间及安排”,供考生参考阅读。宁夏2025年5月书画等级考试报
各位考生注意了!2024年5月书画等级考试将于5月20日至21日举行,请各位考生熟知。考试相关的工作安排通知已整理在下文了,各位考生来看看吧!下面是出国留学网整理的“宁夏2024年5月书画等级考试报考时间及安排”,供考生参考阅读。
宁夏2024年5月书画等级考试报考时间及安排
一、报名时间和网址
1.报名时间:3月13日9时至4月7日16时
2.报考网址:http://ccpt.neea.edu.cn/
二、报名条件
报名者不受年龄、职业、学历、国籍等限制,均可根据自己学习情况和实 际能力选考相应的科目和级别。
三、报名方式
报名采用网上报名方式,考生完成注册账号、填报信息、网上缴费并缴费成功后,完成报考。
四、报名费用
各科目1-3级报名费收费标准为130元/科次,4-6级报名费收费标准为180元/科次。考生在报名时应认真核对报考科目和级别,缴费完成后不可更改,因个人原因弃考的,考试费不予返还。
五、开考日期及科目
2024年5月20日
上午考试科目:毛笔书法
下午考试科目:硬笔书法
2024年5月21日
上午考试科目:素描
下午考试科目:色彩
六、成绩及证书发布
参加考试的考生,可登录中国教育考试网查询成绩。考试成绩取得合格及以上的发放成绩证书,成绩证书将由考点代为发放给考生。
七、考生注意事项
1.准确填写报名信息,包括:姓名、性别、身份证号码、个人或家长手机号、邮箱、报考科目及级别,并上传一张小于200KB的正面照片。
2.初次报考的考生(新生)请依据各科目考试大纲确定报考科目和级别。建议5至12岁考生从初级1-2级开始报考,12岁以上考生可以参照新考级大纲及本人实际水平任意选择级别报考。非初次报考的考生再次报考可根据上次考试的结果进行申报。优秀者可跨级申报,合格者和良好者应逐级申报,不合格者的申报不能超过原报考级别。
3.书画等级考试报名系统与公安部全国户籍系统联网运行,每个邮箱和手机号只能对应一位考生。一旦缴费成功,将无法修改姓名等信息资料。
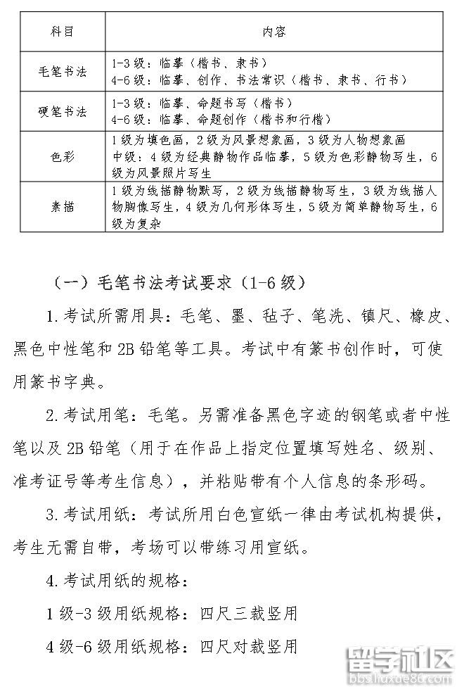
附件1:
宁夏开考考点信息

附件2:
各科目考试内容及要求

关键词:宁夏,2025年,5月,书画,等级考试,报考,时间,及,
- 相关文章
- 西安城市建设师范职业学院2025年招生简章09-10
- 2025年奇切斯特大学在英国大学排名中的表现如何09-10
- 延安大学师范学院杨家岭校区2025年招生简章09-10
- 延安大学师范学院马家湾校区2025年招生简章09-10
- 返华/入泰必看!2025年最新泰国入境政策及指南!09-10
- 2025年qs世界大学排名中康斯坦茨大学排在第几名09-10
- 安徽2025年专升本公共课考试说明09-10
- 广西2025年高考外语口试时间及注意事项09-10
- 2025年爱尔兰利默里克大学qs世界排名历年来变化09-10
- 云南华西航空旅游学院口碑好不好-2025年云南重点09-10
- 2025年隆德大学在qs世界排名表现:进入百强!排09-10
- 2025年音乐研究生毕业去中国澳门留学读博的申请09-09












