江西省检察机关2025年招聘书记员面试公告
作者:刘老师来源:学校时间:2025-08-15 11:11次
摘要:江西省检察机关2025年招聘书记员面试时间统一为3月25日上午8:30开始,8:00前封闭考生,面试总分100分。请各位考生做好准备。相关的工作安排通知已整理好了,各位考生来看看吧!下面是出国留学网整理的“江西省检察机关2025年招聘书记员面试公告”,供考生参考
江西省检察机关2022年招聘书记员面试时间统一为3月25日上午8:30开始,8:00前封闭考生,面试总分100分。请各位考生做好准备。相关的工作安排通知已整理好了,各位考生来看看吧!下面是出国留学网整理的“江西省检察机关2022年招聘书记员面试公告”,供考生参考阅读。
江西省检察机关2022年招聘书记员面试公告
现将江西省检察机关2022年度公开招聘聘用制书记员面试有关事项公告如下:
一、资格审查
入围面试考生于2024年3月13日至3月16日参加现场资格审查,资格审查地点为报考职位所属的市级人民检察院,报考省检察院、南昌长堎地区检察院、宜春新华地区检察院的到省检察院干部人事处进行现场资格审查(具体地点和联系方式见附件),资格审查需提供的材料为:
1.身份证及复印件,本人1寸近期免冠照片1张;
2.笔试准考证;
3.报名表;
4.毕业证及复印件,以国(境)外学历报考的,须提供教育部留学服务中心出具的学历认证材料;
5.报考本地户籍或生源岗位的须提供户籍材料或教育部门出具的学籍证明;
6.符合放宽年龄条件的须提供所在检察院出具的工作经历证明。
资格审查不合格的,或者逾期不参加资格审查的考生,取消面试资格。考生应对所提供材料的真实性负责,凡提供虚假证件及个人资料的,一经查实,取消聘用资格。
二、递补面试人员
对取消或放弃面试资格产生的面试人员空缺,从本职位未入围的笔试合格人员中,按笔试成绩从高分到低分的顺序进行递补,如遇末位同分情况,一并递补入围,递补人员通过资格审查后在相关单位网站或公众号公布。
三、面试
面试时间统一为3月25日上午8:30开始,8:00前封闭考生,面试总分100分。省检察院和省检察院南昌铁路运输分院、南昌铁路运输检察院、南昌长堎地区检察院、宜春新华地区检察院职位面试地点由省检察院、省检察院南昌铁路运输分院政治部确定,其他职位面试地点为考生报考职位所属市级人民检察院所在地区,具体面试地点以面试准考证或面试通知为准。
面试采取结构化考试方式,综合测评应试人员适应职位要求的基本素质和实际工作能力。对同一岗位因参加面试人员较多分2个考场组织面试的,应对考生面试成绩进行修正,具体修正办法按照赣人社发〔2010〕6号文件执行。
面试结束后,按照考试总成绩从高分到低分的顺序根据招聘计划数等额确定参加体检对象;总成绩相同时按面试成绩从高分到低分的顺序;总成绩末位同分且笔试、面试成绩均相同时,一并入围体检、考察,根据体检、考察结果,在同分人员中按缺额数等额确定拟聘用人员。
入围面试人员务必确保《报名登记表》上所留的联系电话畅通,因无法联系到考生导致考生错过面试或漏接相关信息的,后果由考生自己承担。
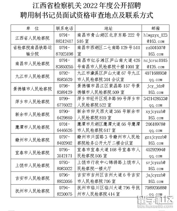
附件:江西省检察机关2022年度公开招聘聘用制书记员面试资格审查地点及联系方式
江西省人民检察院
2024年3月8日
附件:

关键词:江西省,检察机关,2025年,招聘,书记员,面试,
- 相关文章
- 北京什刹海体育运动学校2025年报名条件、招生对08-15
- 2025年北京什刹海体育运动学校招生简章08-15
- 2025年北京大兴区第一职业学校招生计划08-15
- 2025年北京什刹海体育运动学校招生计划08-15
- 2025年上饶市中考报名条件及流程08-15
- 2025年北京商业技术学校招生计划08-15
- 赣西科技职业学院2025年招生分数线多少08-15
- 平凉医学高等专科学校2025年录取分数线08-15
- 平凉医学高等专科学校2025年住宿条件08-15
- 平凉医学高等专科学校2025年学校哪些专业好08-15
- 平凉医学高等专科学校2025年学费多少标准08-15
- 2025年艺术生想要去中国澳门音乐博士留学申请的08-15












