2025年甘肃高等学校招生英语听力测试大纲
作者:吴老师来源:转自互联网时间:2025-07-27 08:43次
摘要:甘肃的考生注意了,甘肃2025年度的高等学校招生英语听力考试时间马上就要到了,考试大纲也已经公布,请各位考生做好考试准备,下面是出国留学网小编为大家整理的“2025年甘肃高等学校招生英语听力测试大纲”,可供各位考生参考。2025年甘肃高等学校招生英语听
甘肃的考生注意了,甘肃2024年度的高等学校招生英语听力考试时间马上就要到了,考试大纲也已经公布,请各位考生做好考试准备,下面是出国留学网小编为大家整理的“2024年甘肃高等学校招生英语听力测试大纲”,可供各位考生参考。
2024年甘肃高等学校招生英语听力测试大纲
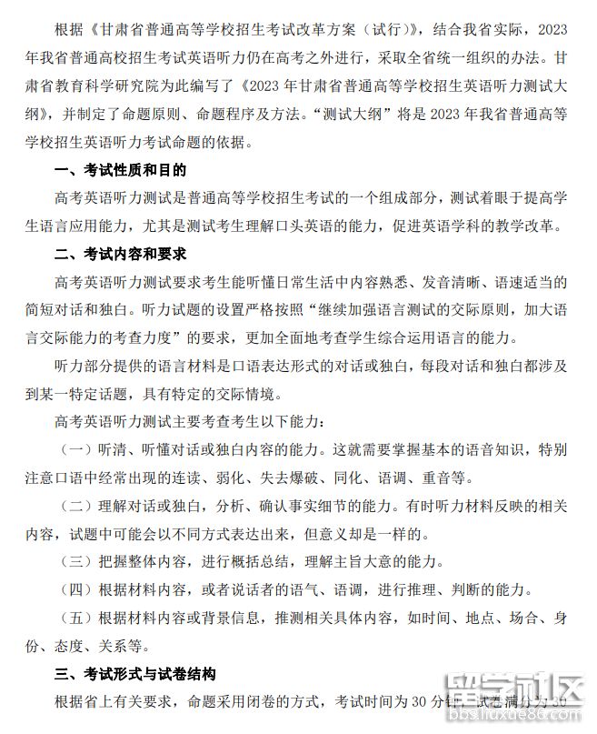
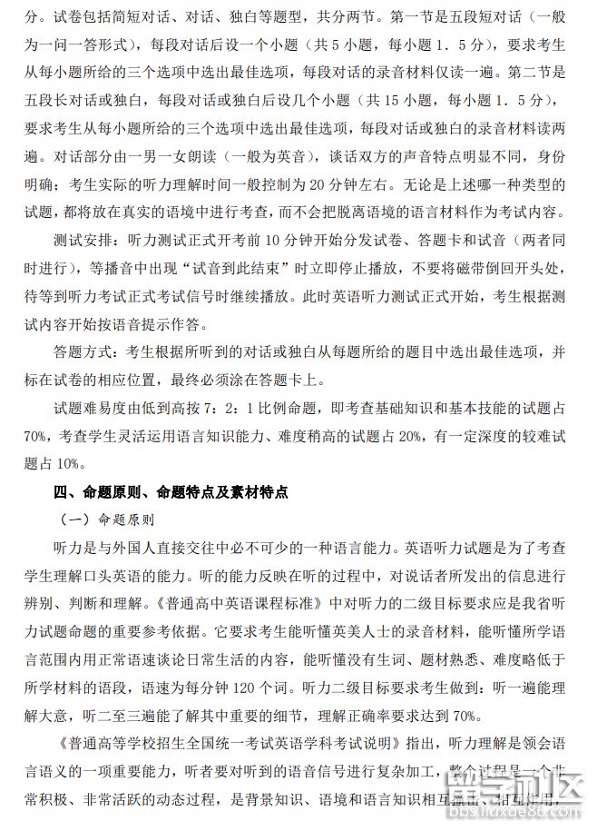
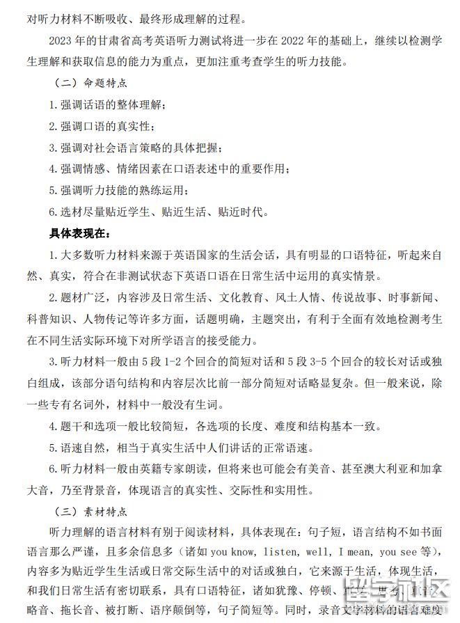
根据《甘肃省普通高等学校招生考试改革方案(试行)》,结合我省实际,2024年我省普通高校招生考试英语听力仍在高考之外进行,采取全省统一组织的办法。甘肃省教育科学研究院为此编写了《2024年甘肃省普通高等学校招生英语听力测试大纲》,并制定了命题原则、命题程序及方法。“测试大纲”将是2024年我省普通高等学校招生英语听力考试命题的依据。
附件:2024年英语听力测试大纲








关键词:2025年,甘肃,高等学校,招生,英语听力,测试,
- 相关文章
- 2025年9月韩国成均馆大学硕博简章(一批)中文版07-27
- 2025年9月韩国成均馆大学硕博简章(一批)中文版07-27
- 关于2025年盐源县事业单位招考的通知07-27
- 安徽2025年专升本考试常见问答07-27
- 2025年吉林高职分类考试成绩及分数线公布07-27
- 关于2025年特设检验人员考试的通知07-27
- 吉林2025年高职单招院校名单及时间安排07-26
- 北京财经学校2025年报名条件、招生对象07-26
- 2025年北京城市建设学校招生计划07-26
- 2025年北京供销学校招生计划07-26
- 北京现代职业学校2025年招生分数线多少07-26
- 北京黄庄职业高中2025年录取分数线07-26
推荐院校












