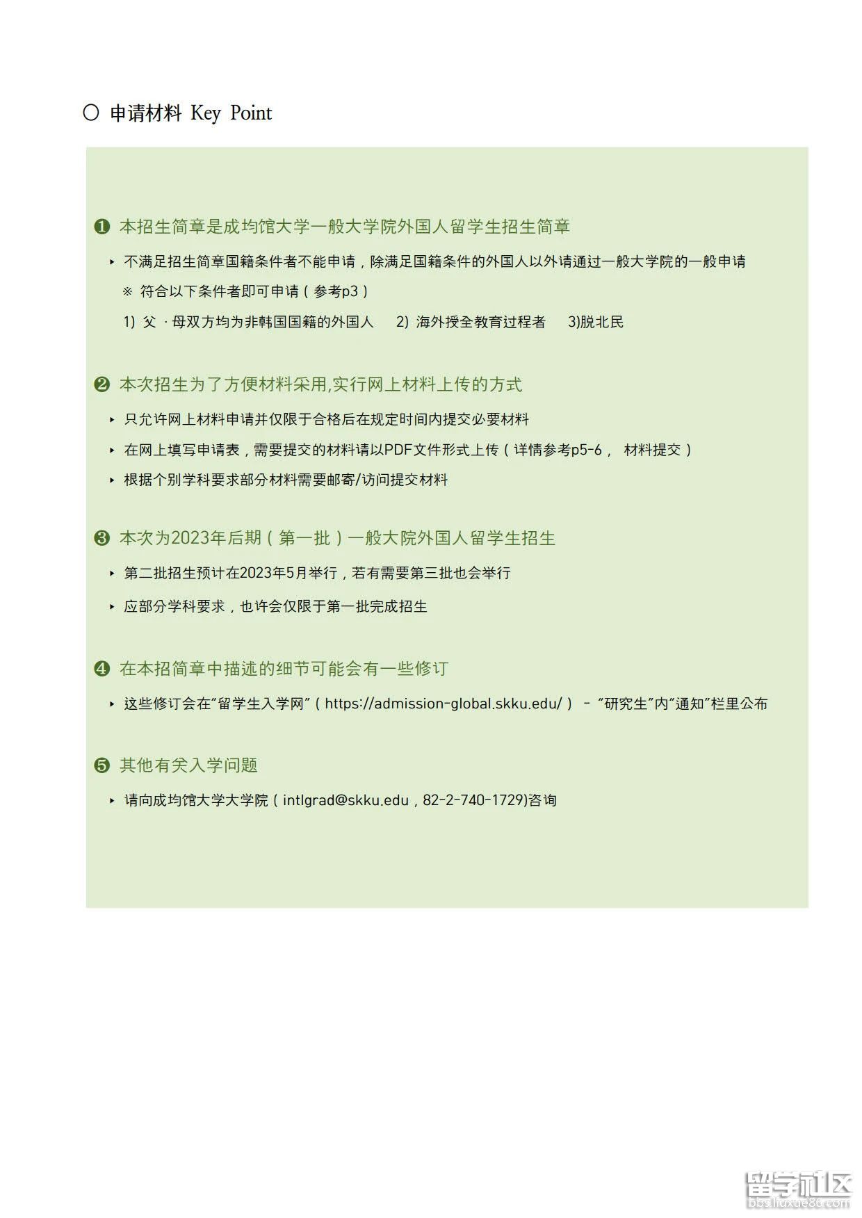
2025年9月韩国成均馆大学硕博简章(一批)中文版
作者:学校来源:四川时间:2025-07-27 08:13次
摘要:成均馆大学是非常多学生想要申请的院校,在韩国是非常著名的,很多学生想要了解关于硕博的留学申请,那么今天出国留学小编就给大家介绍2025年9月韩国成均馆大学硕博简章(一批)中文版,如果对这个话题感兴趣的话,欢迎点击出国留学网。 2025年9月韩国成均
成均馆大学是非常多学生想要申请的院校,在韩国是非常著名的,很多学生想要了解关于硕博的留学申请,那么今天出国留学小编就给大家介绍2024年9月韩国成均馆大学硕博简章(一批)中文版,如果对这个话题感兴趣的话,欢迎点击出国留学网。
2024年9月韩国成均馆大学硕博简章(一批)中文版
成均馆大学·学校介绍
成均馆大学,坐落于韩国首都首尔,是一所拥有六百多年辉煌历史的知名学府,是韩国大学教育的发源地,也是最初的国家教育机关。学校现有21个学部,1027余名教授,22000余名学生。六百多年华丽的历史上,成均馆大学又在创建新的历史,从国内大学到世界大学,再转变成为未来型大学的成均馆大学,始终如一保持和继承名族事业,是真正的名族大学。
成均馆大学与韩国超一流企业—三星集团做学校财团,财政实力雄厚。与三星一同为实现世界一流大学的梦想,在教育、研究、产学合作、国际化、大学文化等领域共同努力构建新式创造性革新大学。
比起其他语言学校,该校一年6个学期,一年即可达到韩语六级水平,节约不少时间。
QS排名
在2014/2015年QS世界大学排名中位列韩国综合大学最前列
2020年QS亚洲大学排名中位列第16名
在韩国zyrb2020年韩国大学综合排名中位列第2名
在2024年QS世界大学排名中位列第99名

2024年9月韩国成均馆大学硕博简章(一批)中文版

















关键词:2025年,9月,韩国,成,均,馆,大学,硕博,简章,一批,
- 相关文章
- 2025年9月韩国成均馆大学硕博简章(一批)中文版07-27
- 关于2025年盐源县事业单位招考的通知07-27
- 安徽2025年专升本考试常见问答07-27
- 2025年吉林高职分类考试成绩及分数线公布07-27
- 关于2025年特设检验人员考试的通知07-27
- 吉林2025年高职单招院校名单及时间安排07-26
- 北京财经学校2025年报名条件、招生对象07-26
- 2025年北京城市建设学校招生计划07-26
- 韩国东国大学本科详细介绍:跨专业申请创新社07-26
- 2025年北京供销学校招生计划07-26
- 北京现代职业学校2025年招生分数线多少07-26
- 北京黄庄职业高中2025年录取分数线07-26












