出国博士留学:为什么读博人数每年翻倍增长?海外读博,选哪里读博士比较好?
作者:专业来源:网友投稿时间:2025-07-20 17:08次
摘要:对于很多学生来说出国留学读博士是非常受到关注的,也是很多学生想要了解的,那么今天出国留学小编就给大家介绍为什么读博人数每年翻倍增长?海外读博,选哪里读博士比较好?如果对这个话题感兴趣的话,欢迎点击出国留学网。 为什么读博人数每年翻倍增
对于很多学生来说出国留学读博士是非常受到关注的,也是很多学生想要了解的,那么今天出国留学小编就给大家介绍为什么读博人数每年翻倍增长?海外读博,选哪里读博士比较好?如果对这个话题感兴趣的话,欢迎点击出国留学网。
为什么读博人数每年翻倍增长?海外读博,选哪里读博士比较好?
为什么读博人数每年翻倍增长?海外读博,选哪里?
学历内卷是个老生常谈的话题,不仅考研,读博都已成为“千军万马过独木桥”。报告显示,2022年硕士研究生选择“继续学习”的占11%,明显高于2021年的4.3%,翻了将近3倍!

图源:《2022大学生就业力调研报告》
众所周知,考博是“成本极高”的一条路,而且毕业难度很高。以前听到考博二字都望而却步,可这两年,越来越多的年轻人选择考博,为什么这么多人执着于博士学位呢?
▲就业市场学历内卷严重
在全球经济形势紧张的当下,就业环境愈发严峻,就业的机会与以往相比少了很多。就业市场竞争大,学历内卷,所以很多硕士毕业生迫于无奈,只有通过继续读博士深造暂时缓解竞争激烈的就业压力,同时希望通过提升学历获得更好的就业机会。
如今,考博已经成为当下更多人的选择,甚至是出路。
▲博士生更好找工作
随着就业竞争的激烈和高等教育的普及,企业对于高学历人才求贤欲望强烈,而博士作为高学历的代表人群,在就业市场十分吃香。
调查报告显示,近两年博士招聘需求处于连年增长态势,2020年同比增长为21.69%;2021年同比增长为33.07%。
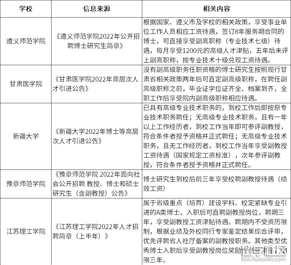
高校招聘博士研究生的公告中提出的待遇丰厚,不少学校都提到入职后享副教授待遇:

▲博士生“钱”途无量
我们国家的博士毕业生数量整体总体来说不是很多,目前没有超过100W人。由于人才基数少,大部分博士的薪资待遇还是非常客观的,无论是进入高校还是从政还是进入科研院所,博士待遇几乎可以秒杀。
加上现在国家对博士生的扶持力度越来越大,博士学位也更具诱惑力!比如在深圳市出台的博士人才生活补贴计划中,补贴标准最高可达100000元/人!

更有年薪百万、数十万安家费、科研启动经费200万这些“诱人”条件。
所以博士学位还是很有诱惑力的,不仅仅薪资待遇好,更多的是学术情怀或者是科研上一点点的突破,这种突破带来的成就愉悦感也是非常自豪的。
留学在全球化时代早已不是高不可攀的事物,拥有海外学习背景也成为了个人能力的有效证明。那么在这个基础上,去哪里读博最好呢?
根据韩国职业能力研究院的数据显示,去年在韩国获得博士学位的国际学生创下了历史最高纪录。其中留学人数最多的是中国人。
韩国读博非常适合中国留学生。留学性价比极高,距离近,机票费用、生活费用比较适中,对比欧美国家,学费本身就不那么贵,大部分家庭都能负担得起。
并且中韩两国文化差异小,对于在国内生活很久的同学来说,过渡会比较轻松,可以将更多精力放到学业上去。
除此之外,韩国教育理念先进、体制完善,水平一直处于世界前列,尤其近几年,韩国名校数量增加快、科研实力强、留学热度高,吸引了一大批海外求学者。
而且韩国的大学都配备顶尖的教学研究设施,致力于培养学生的创造性思维和创新能力。尤其对于博士来说,先进的科研设备会帮助学术研究,顺利完成学业。
在接下来2-3年最被看好的城市中,韩国首尔被提到的次数位居第一!在疫情以及经济危机的冲击下保持这个成绩,可以说是十分优秀了!

海外博士回国,就业前景如何?
现在都说本科生、硕士生就业难,其实博士生就业也不容易。
一般博士的就业大致分为高校任教,科研院所,政府,国企,外企,出国博后,国内博后。现如今博士就业越来越不容易,趋势已明显对比化,下面小编为你分析博士就业的趋向。
博士就业两极分化
提起博士生就业,这两年给人明显的印象是境况大不如前,他们普遍被戴上了“薪酬缩水”“找不到工作”的帽子。5年前,经常有企业招聘博士时会配车配房,但现在,这种特殊待遇减少了许多,甚至海归博士的优势也不再体现。那是因为之前博士相对较少,政府机关和企事业单位对学历有一种崇拜。而如今博士越来越多,没有那么多的企业事业单位来吸纳博士,各地高校也基本处于教师饱和状态。
如今在人才市场上,博士找工作基本上就一个字 ---“难”。这个“难”体现在两方面:一是针对博士的岗位少,并且你也别以为自己是博士,竞争力强,其实你的对手全部是博士,PK更激烈;二是对岗位、薪水、福利的预期与现实给付的差距太大。比如本科生心理预期3000元,企业给2500元,也就差了500元,但博士的心理预期普遍是一万左右,企业一开口只有四五千,一下子就懵了,这工作还怎么找?
目前,博士就业出现了两极分化的局面。水平高的博士,一流学校毕业,有对口的研究方向与课题,有海外留学经历,收入依然会很高;但水平低的博士,二三流学校毕业,身上只有一份纸上谈兵的论文和一张学位证,那么你的收入可能会不尽如人意,生活也会很拮据。
高校不在是避风港
从博士就业的单位类型看,高校和科研机构是主要去向,占比超过50%;真正进入政府机关的博士并不多,百分占比在个位数;进入企业的博士主要进入大型国有企业和外资合资企业,占比约30%。
先说说国内高校的招聘情况。近几年很多高校编制已处于饱和,大多数高校进人都很少,一般比较大的系一年也就四五个人。且越知名的高校门槛越高,一般要求海归博士,对“土鳖”兴趣不大。同时,即使有招聘名额,你也很难把握。高校很多专业学科都习惯留用自己的学生。你北大毕业,北大门槛太高进不去,进个北师大北航总可以吧?这个想法其实是错误的,可能门都没有。高校招聘时对候选人的考察因素有很多:专业、毕业学校、论文、个人关系、研究方向等等。因为高校招的人少,且是由人来决定的,因此主观性很强,偶然性也就非常大。此外,国内名校基本上不太愿招刚毕业的博士,相对乐意招那种在国外已拿到教职、一回来就能吸引研究经费的人才,这样有利于高校在某研究领域的快速发展。同时,高校往往对女博士不那么青睐,当然这几年有改善。
除此之外,考博要不仅要考虑现在的情况,更要考虑未来更紧缩的就业名额。对于既没名额又想招人干活的高校来说,普遍提出的招聘方案是:一是通过博士后的方法录用。一些高校规定你要进入高校,必须做博士后。现在乃至将来,做博士后才能进高校是大势所趋;二是实行人事代理。将你的档案放在人才市场,通过第三方代理企业和高校产生雇佣关系。
进企业是好选择吗?
在企业界,不同专业的博士就业难易度差别很大。一般来说,喜欢招博士的公司并不多,很多公司觉得博士做的课题华而不实,与实际距离很远,而工资要求却高,常常眼高手低。
另外,公司里研究类职位受经济形势影响最大,企业一般都会在财务状况不好时削减研究经费,这也就意味着当经济形势不好时,研究类职位将不招人或招很少的人。很多专业尤其是基础学科在企业界几乎找不到工作。即使是在高科技企业,比如中兴、华为、腾讯等公司,招聘均是以本科生为主。原因很简单,高科技应用开发不是基础理论研究,需要的是具备一定知识基础的人员不断去学习接触新事物,大量工作有一定知识含量但又不涉及过深的基础理论。而从目前培养体系中出来的博士生,大多属于关起门来研究理论的人。
博士如何辨别企业?
一类是出于“充门面”的目的。在一些中小规模的心理咨询、健康养身、医药或教育机构,很多会打出招聘博士的广告。被招博士常常在公司的对外活动或宣传中担当“主角”,他们对外的名片上赫然印着“博士”两字,似乎是在炫耀公司在该领域的专业度。进入这类公司,博士价值被大大弱化,工资也不会很高,且没有升职与发展可能。博士求职时一定要小心避免踏入这类企业的“陷阱”。
另一类是大型研究型企业,是真正的招聘,在这些企业中博士可以充分发挥研究才能。在国内有少数技术领先的“牛”公司,需要依靠前沿的技术研究,支持自己的企业长期立于不败之地。这些公司往往愿意支付很高的报酬,但对博士的要求也很高,不是海归或名校博士,不会有面试机会。这类企业以外企居多,但在整体外企数量中也仅占有很小一部分,以医药、化学、高科技、通讯、搜索网站、快速消费品等行业居多。因此在读博前你一定要搞清楚,你选的专业,哪些企业会重视博士招聘,以及每年招聘的数量大概有多少。
关键词:出国,博士,留学,为什么,读博,人数,每年,翻倍,
- 相关文章
- 加拿大留学写作难吗?如何进行文书写作?07-20
- 去英国留学必须要考雅思吗?英国留学本科条件07-20
- 韩国首尔艺术大学学费是多少?留学有哪些申请07-20
- 英国留学费用一览:这些专业最新“烧钱”!真07-20
- 樱美林大学有哪些专业,留学的申请条件是什么07-20
- 美国成人语言留学怎么申请?美国语言学校的申07-20
- 美国留学双录取需要雅思吗?美国双录取的条件07-20
- 最新!UCL留学申请变化:五个学院不再接受重考07-20
- 最新!UCL留学申请变化:五个学院不再接受重考07-20
- 【韩国留学】哪种类型的学生适合去韩国留学?07-19
- 2025最新全球护照排名公布: 中国排名第几?第一07-19
- 干货收藏|热门专业中日院校排名大对比!赴日07-19












